详情内容
螺旋圆舞曲九游版是一款偏向女性换装的手机游戏,该版本由游戏厂商与九游客户端共同开发,玩家们可以使用九游账号直接进行登录,登录之后还可以领取专属礼包。刚进入游戏玩家将会成为一个肩负家族复兴使命的交际花少女,穿梭于幻想世界的贵族宫廷之中,游走在各大家族的势力间为背后的赞助人攫取情报与利益,散布谣言,探寻真相。
1、【献给女孩们的奇迹与梦想】
两年多来专注换装养成游戏,此次新作在画面、游戏性、世界观、剧情等方面都将完成一次飞跃。
2、【数万服饰亿种搭配,与设计师定制百变风格】
成千上万衣服都以绝高精度绘制,几乎涵盖所有风格,从日常时尚,到中国古风,到繁复欧风,再到梦幻童话、中性、近未来等。暖暖系列的数年积累将呈现一场前所未有的视觉盛宴。
3、【首创的玩法!与搭配师展开正面比拼】
全新游戏玩法中,引入了关于‘华丽’‘简约’‘优雅’‘活泼’‘’‘可爱’等风格标签,每个风格的专属评委将对你的搭配进行细致打分。你将迎来与搭配师们激烈的同场对决!还有多种“搭配技巧”可在舞台使用,看准时机改变局势!玩家互动系统更进一步,快来与小伙伴们进行搭配对决!
4、【从颜色花纹到造型,收集材料亲手定制】
三种服装制作玩法!全面升级‘亲手制作’的乐趣!可以针对几乎每件衣服定制个性颜色和花纹,可以进化某些衣服到更漂亮的造型,在后续的更新中,还可以通过结识新的设计师,提高和设计师的好感度来获取秘密设计图!将‘养成’‘制作’‘收集’的再度提升。
5、【宏大世界观下的小说式剧情体验】
本作故事的舞台将会是七个崇尚不同搭配风格的国家。崇尚日常时尚的苹果联邦,崇尚可爱童话的莉莉丝王国,崇尚东方古风的云端帝国等。每个国家的建筑风格,风土人情,都将与穿搭风格深度结合,另有多达数十位极具个性的人物登场,小说般厚重的剧情等你来体验!
一、任务领取

1、点击夫人的头像即可进行主线任务的查看,在完成任务后也别忘了领取任务奖励。同时,玩家还可领取委托任务,委托任务会有不少的奖励哦。玩家在舞会中也会遇到小目标,完成后也能获得爱心用来进行抽奖。

2、同时每天还有着活跃度任务,完成即可领取奖励,玩家别忘了经常查看哦。
二、舞会玩法
1、在去舞会时,玩家要记得认真查看舞会的提示,不可与舞会的主题出入太大,根据提示进行换装搭配才可得到更高的评价哦。
2、更衣室左侧的时髦值便是最好的服装搭配的评分,玩家去舞会时所有的搭配都将评分,所以要尽可能多的穿戴配饰以提升分数。在搭配完成后获得的红花将变成在舞会中的影响力,时间或是影响力用尽,舞会就会结束。

3、普通舞会每天刷新的时间为上午的 9点、12点,下午的3点,晚上的7点及10点。在舞会中,玩家可进行闲逛与闲聊。闲逛可触发舞会中的各种事件,闲聊可增加人物的好感度。
4、玩家与舞会中人闲聊,投其所好可增加好感度,玩家要把握住好感度提高的时机进行情报的获取。不同的人所感兴趣的话题不同,玩家在与之交谈前记得记住话题类型再谨慎选择聊天时的内容哦。同时玩家还可在舞会中进行偷听,不过要小心不要被发现。

5、在去舞会前,玩家可通过查看【有哪些人在?】可看到舞会中会出现的人物,玩家在舞会时根据人物的喜好品味去进行搭配可提高人物的好感。
6、人物的好感度提升可增加在舞会中相遇的几率,同时还可增加体力的上限。在人物的好感度提升更多后还可解锁该人物的好感任务进行进一步攻略。
三、商场系统
1、玩家在商场中可通过钻石购买一些搭配及首饰,闪耀服装宝盒及爱心物资宝盒都可进行免费购买,等待冷却时间即可。两种宝盒各自在购买三十次后都可获得一件任选3-6星服装。同时在舞会中,打扮符合人们的喜好所获得的爱心也可用于在爱心物资宝盒中进行抽奖。

2、在商店中,玩家还可在裁缝铺进行服装的加工操作,染色或是改造样式等。同时在裁缝铺中玩家还可购买服饰搭配等,都是与商场不同的服饰哦。
3、
在高级定制中,玩家获得定制图纸及材料后可进行服装的定制,同时也可在此进行服饰的购买。
四、比美战争
1、在比美战争中,玩家将和其他贵族淑女们进行对比,小红花多的那一份获得胜利,双方小红花的差值也将结算进当前舞会的行动力中。

2、比美战争的重点便是根据对方的弱点进行打击,玩家可重点注意需打击对象的弱点哦。在没有合适舞会主题的衣服时也不必担心,高星级的衣服便是时髦,照样能帮助你赢得比美。
方法一:
很多玩家应该知道,就是去黛咪的商城购买炸弹物手包,这个只要1170金币,然后划算1300金币和少量的材料就可以获得5星炸弹物手包,分解之后就由时尚印记了;

方法二:
无序混沌,购买价格4680,改造1300,比起炸弹包,贵不少,所以不推荐。
获得了大量的时尚印记,大家就可以去购买音乐节图纸了,就在蕾贝卡商店可以购买,制作的时候有些要1个时尚印记、有些要2个,以后估计还会有更多类似的活动图纸制作!

前排提醒姐妹们,主线第二章提交勒姆鲁斯六个情报的任务,找勒姆鲁斯一直聊天,千万不要跳过选政治和风物,因为他会讲一些关于冈萨洛和琳娜的事情,一定要和他死磕到底,聊到最后就是胜利,情报就在眼前!而且一次舞会可以一直聊下去!不要怕他烦你,聊多少都是可以的,而且不用管心心有没有满。感觉有很多小伙伴不知道这一点,特别来扩散一下,不然就是错过一个亿啊!

p2是接下来的任务呢

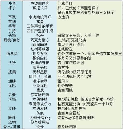
食用指南:仅推荐可以快速通过容易获得推荐单品,不包含限时活动物品
推荐情况为:此部件没有对应tag的部件
若tag低于4星也可以替换以下单品
但是以下推荐不包含总分值估算(可能会因为属性偏向出现替换低分的情况)
下图图为最容易若取通用表,不是最优。仅为建议其余自己看菜下饭。


首先,在活动期间要进行比美的比赛,这次的活动地点是在市民广场,入场券需要各位玩家在商城进行购买,值得各位玩家注意的是,要穿着着中洲类型的服装,才可以进入到市民广场。各位玩家点击市民广场,然后与五位玩家进行比美,不论输赢都可以获得纪念币,不过,比美胜利是获得九枚纪念币,输掉比美则是获八枚纪念币。每一次进入市民广场,都需要消耗一定量的入场券和体力。

然后各位玩家经过多轮比赛之后,积累到一定数量的纪念币就可以用纪念币进行兑换服装,即寒芳辰岁套装,这个套装除了正常的服饰配件,还带有可以染改的部件,就是可以同时拥有两个部件。外观颜色不同,这对于各位玩家来讲,是性价比很高的活动。

v5.2:
1.优化游戏体验
2.修复已知问题
v4.54:
修复服装设计和服装染改中未设计和未染改部件排序异常问题。
同类内容
最新更新游戏换一换
热门专题推荐MORE +
热门手游榜MORE +
梦想仙侠(怀旧0.1折)
0.1折游戏
2025-12-16 更新
女神危机(0.1折原味女神)
0.1折游戏
2025-12-16 更新
昆仑墟(0.1折)
0.1折游戏
2025-12-16 更新
世界盒子修仙模组破解版无限解锁人物
小小勇者(像素0.1折)
玩的真花呀手游
FNF尘埃传说V3模组 Friday Night Dustin
福瑞娘的夜班模拟器手机版
阿莱莎的房子游戏
世界盒子修仙版与科技版mod全物解锁 WorldBox
剑灵革命外服 Blade&Soul Revolution
创造与魔法英雄互娱版
石器英雄-机器人角斗场最新版
极限跑酷
动物公司