详情内容
攻城三国志小米版是一款非常好玩的三国背景策略SLG手游,在这款游戏中玩家可以通过自己的小米手机账号登录游戏,这样就能获得超多的渠道服奖励了!在游戏中有着非常精致的画面,那些历史中真实存在的角色都是可以招募的,将他们安排到军队中,率领大军进行战斗,而且那些经典的战役也是可以进行体验的,相信大家都能在这里得到乐趣,喜欢的小伙伴就赶快下载吧!

1、世界地图 恢宏战场
浩大的整体式地图,60座主要城市,摒弃了州的概念,城池的开启随着主线收复任务的开展逐一解锁.尚未收复的城市上方会有云气覆盖,真实感倍增。
2、实时对抗 运筹帷幄
挥枪上阵大杀四方,这款策略对抗游戏,对玩家考究的不是动作操作,卖点并非华丽的动作大招.主公要考虑的是城池信息的全面掌握以及军团的共同发展.军团联盟的玩家互通视野、共享繁荣,城战支援,共讨大敌。
3、多重成长 经典再现
游戏以主公和武将的成长为发展主线,配合世界城市的攻守,再次演绎了三国的霸业经典.游戏中开放战役模式,再现经典三国战役,无论是地图场景还是武将部署,都高度还原了东汉末年的纷纷扰扰。
【游戏音效】优美恢弘的背景音乐,进入世界收伏失地的时候,马蹄声、军队的的厮杀声、各种兵刃相碰的声音超级直观,给玩家的感觉更直接和真实。
【游戏画面】《攻城三国志》画面唯美精致游戏界面菜单一目了然。其次场景设计十分逼真:建筑、地面、植物层次不齐,错落有致。
【游戏操作】《攻城三国志》是一款策略塔防国战类游戏,在国战中卡顿现象不会发生,操作带感流畅,无限拖动军队绝对妥妥的~颇有身临其境之感。
【游戏系统】对比以往的同类型的游戏不同,除了单纯的数据对比,还有新增军团加入、国战城战、封地建设、武将养成,每一个系统玩法都让人眼前一亮。
【高度还原】
游戏一改传统三国游戏的虚拟主城玩法模式,以三国历史真实的地图为蓝本,全方位还原160余个城池,100余个三国武将,以及20多种攻城器械,10余种兵种都将依次登场。
【挂机高收益】
在SLG玩法足够丰富基础上,针对三国泛用户,加入挂机系统,玩家无论在线还是离线状态,都能获得高收益,从而降低挫败感,让散人也能在三国世界里征战天下。
【恢弘战场】
在同一个三国世界大地图上,全服玩家策略对抗,带领知名武将,弓兵骑兵刀兵,进行野战,城战,国战等多元战争,再现三国攻城掠地,一统天下的恢弘场面。
【名将云集】
汇集三国史实数百武将,囊括大量谋臣英雄美人,战神吕布,卧龙诸葛亮,常山赵子龙,武圣关羽,魏王曹操,闭月貂蝉等百位武将,名将云集,争霸三国。

跨服战分为城门战和内城战两个部分。城门战中对阵的两个服的玩家分别进攻一侧城门,守卫为NPC部队。首先攻破城门的一方将优先进入内城抢先占领城内建筑区域。而后进入内城的一方则需要从敌方手中抢夺了。

本服的皇帝和三个国家的君王分别可控制一只军团部队,是由本服排行榜前列的玩家的部队镜像组成,战力强大。用于夺取点位和防守都十分好用。

但这只军团部队是一次性的,如果全体阵亡将无法恢复。所以何时上场就要考验军团指挥者的策略性了。最好是在最后阶段再派出大军团进行夺点和防守。因为跨服战的获胜条件为在活动结束时,占领城内区域点位多的一方获胜。那么在最后派出军团则可稳定的守住一个点位,对方很难快速消灭军团的全部部队完成占领。

内城中总共分为五个区域,在夺点战斗中也有很多的策略性。如游击战、围攻战等。点击每个区域查看守军部队的数量,攻击守军较少的点位。等看到敌人大军攻来势必又有其他点位守军空虚,再迅速转移去攻击另一个点位。

跨服战中发生战损,进行补兵是不消耗个人兵营里的兵,消耗的是全服兵库里的兵。所以大家不用担心后勤无力,只管奋勇向前,杀他们个片甲不留!

跨服战每周进行两次,从4级城池开始争抢,胜方将获得大量奖励,并在下一轮时争夺更高级的城池占领资格。城池等级越高则奖励越强。

最终进驻皇城后,遇到的对手将都是获得4次连胜的强者服,将进行强服的对抗。胜者将一直卫冕皇城,每次都能领取最高级奖励!

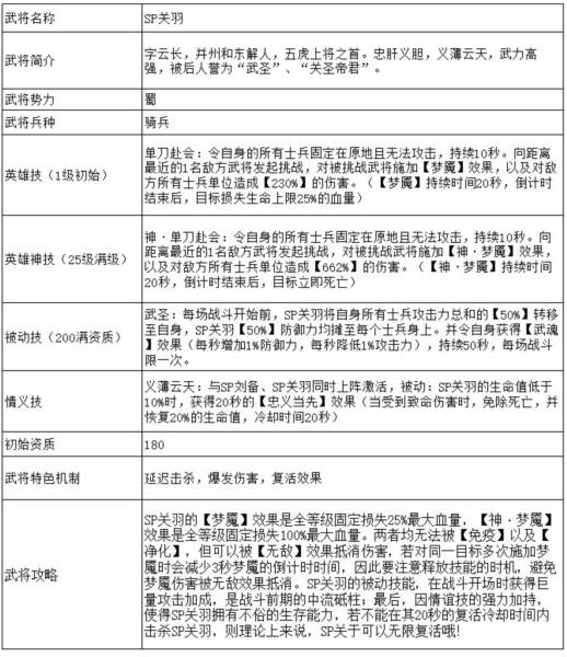
●武将介绍:字云长,并州和东解人,五虎上将之首。忠肝义胆,义薄云天,武力高强,被后人誉为“武圣”、“关圣帝君”。
●武将定位:延迟击杀,爆发伤害,复活效果
●武将攻略:SP关羽的[梦魇]效果是全等级固定损失25%最大血量,[神·梦魇]效果是全等级固定损失100%最大血量。两者均无法被[免疫]以及[净化],但可以被[无敌]效果抵消伤害,若对同一目标多次施加梦魇时会减少3秒梦魇的倒计时时间,因此要注意释放技能的时机,避免梦魇伤害被无敌效果抵消。SP关羽的被动技能,在战斗开场时获得巨量攻击加成,是战斗前期的中流破柱;最后,因情谊技的强力加持,使得SP关羽拥有不俗的生存能力,若不能在其20秒的复活冷却时间内击杀SP关羽,则理论上来说,SP关羽可以无限复活哦!
●武将技能:
英雄技能——单刀赴会

被动技能——武圣

入场技能——英姿

情义技能——义薄云天


【武将简介】
字孔明,号卧龙,琅琊阳都人,蜀汉丞相。在世时被封为武乡侯,谥曰忠武侯。怀不世之才,以空城戏司马,以草船借万箭。
【武将兵种】
弓
【英雄技(1级初始)】

英雄技【巧借东风】
巧借东风:SP诸葛亮巧用天时,借来东风。<技能主动效果>:击退所有敌方单位,降低其【99%】的移动速度,持续5秒;并对所有敌方单位造成【200%】的伤害。<技能被动效果>:巧借东风释放后立即恢复自身8%的怒气,技能伤害附加额外【3080点固定】伤害。
【英雄神技(25级满级)】
神·巧借东风:SP诸葛亮巧用天时,借来东风。<技能主动效果>:击退所有敌方单位,降低其【99%】的移动速度,持续5秒;并对所有敌方单位造成【680%】的伤害;额外附加【灼烧】效果(每秒受到【5%+1080点固定】伤害,持续5秒)。<技能被动效果>:巧借东风释放后立即恢复自身38%的怒气,技能伤害附加额外【198088点固定】伤害。
【被动技(200满资质)】

被动技【火攻】
火攻:每场战斗开始前对场上所有敌方武将单位施加5个【火焰】标记,标记无法被免疫、无法被净化。标记在战斗开始后的第【10/20/30/45/60】秒依次自动消除,每个标记消除时按顺序执行以下效果;第一标记:降低【20%】防御持续到战斗结束;第二标记:降低【20%】攻击持续到战斗结束;第三标记:降低【10%】基础怒气回复效率以及【10%】受到的治疗效果持续到战斗结束;第四标记:受到各自其最大生命上限【18%】的固定伤害,每场战斗限一次;第五标记:清空当前所有怒气,每场战斗限一次
【情义技】

情义技【赤壁联合】
赤壁联合:与SP周瑜同时上阵激活,被动:每场战斗开始时,令己方所有武将单位获得【免疫武将单位固定伤害】效果,持续120秒(免疫固伤无法被驱散,免疫来自敌方武将单位的无视防御最大生命上限的固定伤害)
【武将特色机制】
固定伤害,攻防压制,武将免疫固伤
【武将玩法攻略】
① SP诸葛亮的主动技能释放后可立即恢复自身部分怒气,随着技能等级的提高而恢复更多怒气,技能等级越高使用次数越频繁;同时SP诸葛亮的主动技能还可附加减速、固伤的效果。
② 被动技能的火焰标记通过攻防、怒气、回复、伤害等多个方面压制敌军,展示了诸葛丞相的运筹帷幄特点;情谊技的激活效果,SP诸葛亮可免疫武将单位造成的固定伤害(魔龙、水怪、世界BOSS等不属于武将单位,因此造成的固定伤害依旧生效)
③ SP诸葛亮克制:SP诸葛亮、SP关羽、SP张星彩、曹丕、高顺、孙鲁班等可造成固伤的武将;但自身没有防御自保机制,被突进、爆发、控制类型的武将克制,代表武将有SP马超、关银屏、吕布等。

v5.07.30:
1.2.9【秘境探宝】9月新版本预告
新增活动秘境探宝,完成秘境探宝获得精彩道具!
【新人必领福利】
极品红将兑换码:sg888
价值328超值礼包码:sg777
价值648超值礼包码:sg999
v4.06.20:
【1.2.9英雄美人】重大更新
杀尽天下百万兵,方天画戟战三英,焕羽芊芊芙蓉笑,凤凰于飞舞天姬。
一、新增武将-【修罗吕布】-群-190资质
二、新增武将-【SP貂蝉】-群-160资质
三、新增-【驯兽卡】
四、新增诸葛亮、刘禅六一专属Q版皮肤
五、新增6月【国令】活动
v4.01.14:
新版本[1.2.8虎视狼顾] 上线,优化网络问题。
同类内容
最新更新游戏换一换
热门专题推荐MORE +
热门手游榜MORE +
梦想仙侠(怀旧0.1折)
0.1折游戏
2025-12-16 更新
女神危机(0.1折原味女神)
0.1折游戏
2025-12-16 更新
昆仑墟(0.1折)
0.1折游戏
2025-12-16 更新
小小勇者(像素0.1折)
世界盒子修仙模组破解版无限解锁人物
福瑞娘的夜班模拟器手机版
阿莱莎的房子游戏
玩的真花呀手游
世界盒子修仙版与科技版mod全物解锁 WorldBox
FNF尘埃传说V3模组 Friday Night Dustin
剑灵革命外服 Blade&Soul Revolution
创造与魔法英雄互娱版
乐高医生最新版 LEGO DUPLO Doctor
石器英雄-机器人角斗场最新版
极限跑酷